
現存する動物として地球上最大なのはシロナガスクジラです。この動物に関して世界で初めて脈拍数の詳細な研究が行われ、これまで知られていなかった心臓機能が明らかになったと報じられています。
動物ごとに脈拍数は異なっており、私達人間であれば1分間に約60~100回程度とされています。一方でほとんど明らかにされてこなかったのはシロナガスクジラのような巨大生物の脈拍数です。これに関して米国スタンフォード大学らの研究チームによって初めて詳細な研究が実施されました。
Extreme bradycardia and tachycardia in the world’s largest animal | PNAS
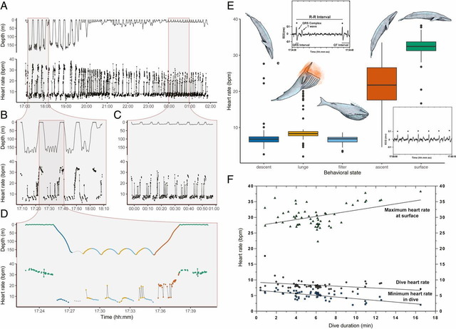
掲載された論文によると、今回の研究にあたって用いられた機器は表面電極を備えた吸盤付きの非侵襲型測定器で大きさはお弁当箱サイズです。
この測定器によると、まずシロナガスクジラは浮上時、つまり水面で呼吸している際の脈拍数は1分間に25~37であることが分かりました。しかし、一旦潜水し始めると極端に脈拍数が少なくなり4~8にまで低下。そして深海付近では脈拍数が1分間に2回という回数にまで低下していることが明らかになったとのことです。
▼調査された8時間半におけるシロナガスクジラのデータ

一般的にこのようなクジラなどは潜水時は脈拍数を少なくすることで組織への酸素供給量を現象させるとうことは知られていました。そして海面付近で呼吸している最中は組織へ酸素供給を行うため脈拍数が早くなるという理由です。
今回の研究ではシロナガスクジラの潜航時間は最大で16分程度だったとしており、調査が行われた8時間半あまりの時間に何十回もこれを繰り返していたことも明らかになりました。
このシロナガスクジラの体にある心臓については体重70トンの成体であれば319kgあり、1回の鼓動で排出される血液量は80リットルに達するとしています。ちなみに人間は1回の鼓動で70cc程度とされています。
Extreme bradycardia and tachycardia in the world’s largest animal | PNAS
掲載された論文によると、今回の研究にあたって用いられた機器は表面電極を備えた吸盤付きの非侵襲型測定器で大きさはお弁当箱サイズです。
この測定器によると、まずシロナガスクジラは浮上時、つまり水面で呼吸している際の脈拍数は1分間に25~37であることが分かりました。しかし、一旦潜水し始めると極端に脈拍数が少なくなり4~8にまで低下。そして深海付近では脈拍数が1分間に2回という回数にまで低下していることが明らかになったとのことです。
▼調査された8時間半におけるシロナガスクジラのデータ

一般的にこのようなクジラなどは潜水時は脈拍数を少なくすることで組織への酸素供給量を現象させるとうことは知られていました。そして海面付近で呼吸している最中は組織へ酸素供給を行うため脈拍数が早くなるという理由です。
今回の研究ではシロナガスクジラの潜航時間は最大で16分程度だったとしており、調査が行われた8時間半あまりの時間に何十回もこれを繰り返していたことも明らかになりました。
このシロナガスクジラの体にある心臓については体重70トンの成体であれば319kgあり、1回の鼓動で排出される血液量は80リットルに達するとしています。ちなみに人間は1回の鼓動で70cc程度とされています。
